- 1 名前:一般よりも上級の名無しさん 投稿日時:2025/06/17(火) 19:37:43.33 ID:4zlOe1660
-
大阪市内の神社で起きたボヤ騒ぎをめぐり、イスラム教徒が「邪教だから火をつけた」という誤った情報がSNSで拡散されています。一体なぜ。
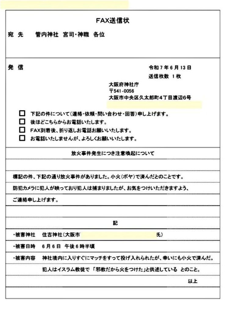
物議を醸しているのは、SNSに投稿された大阪市内の神社で起きた放火事件に注意を促す 1枚のファックス用紙。
「犯人はイスラム教徒で『邪教だから火をつけた』と供述しているとのこと」
用紙には、宗教的思想が理由で犯人が火をつけたとする文書が書かれていました。
作成したのは、宗教法人「大阪府神社庁」。加盟する大阪府内の約570の神社の宮司宛てに、メールやFAXで送っていました。
そもそもの発端は今月6日、大阪市内の神社であったボヤ騒ぎでした。
佐々木愛実 記者
「子どもが火をつけたとみられる場所には、黒く焦げた落ち葉が広がっています」神社の防犯カメラには、小学生くらいの子ども3人が火のついたマッチのようなものを投げ入れたあと、落ち葉に火がつく様子が映っていました。建物には燃え移らず、ケガ人もいませんでした。
警察は、3人の子どものいたずらとみて事情を聴いていて、火をつけたことを認めているということです。また、子どもの中には外国人の子もいましたが、「邪教だから火をつけた」などの宗教的な信条に基づく供述は「ない」としています。
ではなぜ、こうした供述内容が注意喚起の文章には書かれたのか。火をつけられた神社の宮司が取材に応えました。
宮司
「神社庁には共有するために連絡したが、内容としては『イスラム教徒の人間がきて火をつけていった』と伝えていて、『邪教』とは全く言ってない」FAX用紙の画像が拡散されたあと、宮司は神社庁に「邪教というのは一切言っていない」と申し入れたということです。
これに対し、神社庁も17日、取材に応じました。
大阪府神社庁
「宮司は、『犯人はイスラム教徒で、邪教だから火をつけた』と言っていた」
「職員はその場で復唱して内容を確認した」「印象操作ではない」結果的に差別や偏見につながる誤情報が拡散された今回の事案。
大阪府神社庁は、送信先には訂正をする方針で、今後、報告に対しての聞き取りを強化したいとしています。
(以下ソースに続く)
https://news.yahoo.co.jp/articles/be42f7e1241b99d59376bace777bdaffc6a53a2f - 2 名前:一般よりも上級の名無しさん 投稿日時:2025/06/17(火) 19:39:03.54 ID:mwC93VYRr
-
邪教丸出し
- 4 名前:一般よりも上級の名無しさん 投稿日時:2025/06/17(火) 19:39:55.40 ID:Qf0XkTbU0
-
どっちも嘘ついてる可能性
- 5 名前:一般よりも上級の名無しさん 投稿日時:2025/06/17(火) 19:41:33.95 ID:95LCr/FB0
-
ケンモメンも警察擁護にまわるほどのどうしようもない案件
- 6 名前:一般よりも上級の名無しさん 投稿日時:2025/06/17(火) 19:41:40.42 ID:6ZUbbhlV0
-
火を着けられた神社の宮司はなんであえてイスラム教を入れて報告したん?
- 22 名前:一般よりも上級の名無しさん 投稿日時:2025/06/17(火) 19:49:16.44 ID:ktpWtuBp0
-
>>6
ヘイト豚だからさ - 8 名前:一般よりも上級の名無しさん 投稿日時:2025/06/17(火) 19:44:06.00 ID:gMwVFQT80
-
神社がどんどん嫌いになっていくなぁ
- 9 名前:一般よりも上級の名無しさん 投稿日時:2025/06/17(火) 19:44:28.46 ID:yha36gtD0
-
デマを流すのは邪教じゃないんですかねぇ
- 10 名前:一般よりも上級の名無しさん 投稿日時:2025/06/17(火) 19:44:49.66 ID:9Df94HLi0
-
ジハードだからね、許した
- 11 名前:一般よりも上級の名無しさん 投稿日時:2025/06/17(火) 19:44:59.10 ID:J+/Peivg0
-
いい加減なことばっかし言うんじゃないよ
- 12 名前:一般よりも上級の名無しさん 投稿日時:2025/06/17(火) 19:45:50.52 ID:iv6ZIyhW0
-
しかもこいつガチ暇アノンだからな
- 13 名前:一般よりも上級の名無しさん 投稿日時:2025/06/17(火) 19:46:04.14 ID:m3spQ/ku0
-
アッラーは天皇
これマメな - 14 名前:一般よりも上級の名無しさん 投稿日時:2025/06/17(火) 19:46:50.08 ID:3qWyUDENr
-
こんなところにもユダヤが
- 15 名前:一般よりも上級の名無しさん 投稿日時:2025/06/17(火) 19:46:59.22 ID:NMAbxGsY0
-
井戸に毒か
- 17 名前:一般よりも上級の名無しさん 投稿日時:2025/06/17(火) 19:47:34.92 ID:z5Wk5rCRd
-
でっち上げの国家神道を引きずったカネの亡者の集まり
神主を見たら泥棒と思え - 18 名前:一般よりも上級の名無しさん 投稿日時:2025/06/17(火) 19:47:52.14 ID:QyXl5lYT0
-
やっぱ神社ってカルトだわ
- 19 名前:一般よりも上級の名無しさん 投稿日時:2025/06/17(火) 19:48:31.57 ID:hYKbnAdkr
-
ガチで邪宗やん
- 20 名前:一般よりも上級の名無しさん 投稿日時:2025/06/17(火) 19:48:33.44 ID:JQB3oFXN0
-
邪悪は炙り出されたようだな
- 21 名前:一般よりも上級の名無しさん 投稿日時:2025/06/17(火) 19:48:40.85 ID:fQK/M2990
-
ネトウヨ仕草
日本に来てる外国人ガー!をしたかったんだろ - 23 名前:一般よりも上級の名無しさん 投稿日時:2025/06/17(火) 19:49:21.63 ID:P7eJIVzN0
-
これ宇佐八幡宮神託事件以来の伝言ゲームだろ
- 24 名前:一般よりも上級の名無しさん 投稿日時:2025/06/17(火) 19:49:24.10 ID:8Rx0Kc+G0
-
邪教って大阪府警のことだろ
- 25 名前:一般よりも上級の名無しさん 投稿日時:2025/06/17(火) 19:51:12.87 ID:W8VVdEqY0
-
ただひたすらお賽銭と尊敬を要求するだけの神社の方が邪教
- 26 名前:一般よりも上級の名無しさん 投稿日時:2025/06/17(火) 19:51:23.92 ID:al3a/hY10
-
そこまで言って委員会見てるわこいつら
- 38 名前:一般よりも上級の名無しさん 投稿日時:2025/06/17(火) 19:56:52.10 ID:kZPZj+yO0
-
>>26
嫌いな番組だけどYouTubeに比べたら全然過激ではない - 27 名前:一般よりも上級の名無しさん 投稿日時:2025/06/17(火) 19:51:33.29 ID:8Fv7MyFs0
-
外国人ヘイト過ぎるだろ
- 28 名前:一般よりも上級の名無しさん 投稿日時:2025/06/17(火) 19:51:49.23 ID:VvO/1+BE0
-
ネトウヨは入院しろよ
- 29 名前:一般よりも上級の名無しさん 投稿日時:2025/06/17(火) 19:52:13.60 ID:MNdGueScH
-
ホラ吹き神社として虚言癖の集まる神社にすれば?
- 30 名前:一般よりも上級の名無しさん 投稿日時:2025/06/17(火) 19:53:00.11 ID:hvVQcLLY0
-
神社とかいうカルト邪教は頭おかしいな
- 32 名前:一般よりも上級の名無しさん 投稿日時:2025/06/17(火) 19:53:37.63 ID:SkAkIDgeM
-
イスラムの子供か
- 33 名前:一般よりも上級の名無しさん 投稿日時:2025/06/17(火) 19:53:49.93 ID:5c267Ikh0
-
そんな内容のFAXをふつうに流してしまう連中の常識を疑うわ
- 34 名前:一般よりも上級の名無しさん 投稿日時:2025/06/17(火) 19:54:52.99 ID:45W7EbRF0
-
虚言を流して人を惑わせる邪教は見つかったようだな
- 35 名前:一般よりも上級の名無しさん 投稿日時:2025/06/17(火) 19:55:13.88 ID:pUzWzZmeH
-
マッチポンプかな
- 36 名前:一般よりも上級の名無しさん 投稿日時:2025/06/17(火) 19:55:19.36 ID:a12pScA80
-
解体しろよこの邪教
- 37 名前:一般よりも上級の名無しさん 投稿日時:2025/06/17(火) 19:55:42.99 ID:SnLYPjwG0
-
庁とかつけんな紛らわしいカルトめ
- 39 名前:一般よりも上級の名無しさん 投稿日時:2025/06/17(火) 19:57:07.84 ID:50t4dqMz0
-
外国人の子
結局外人やんけ火つけてんの
神社庁「イスラム教徒が神社に放火した。邪教だから火をつけたと供述している」大阪府警「子どものいたずらだし、そんな供述はない」
嫌儲





コメント一覧